[:de]Wie Sie wahre Problemursachen identifizieren und sich kontuinierlich weiterentwickeln[:en]How to identify real causes of production problems[:]

[:de]

Die Identifikation der Ursache für ein Problem ist in aller Regel der wichtigste Schritt, wenn eine nachhaltige Problemlösung erreicht werden soll. Oft werden hier in diesem Bereich fundamentale Fehler begangen und es werden entweder “Workarounds” entwickelt, die lediglich das Problem umgehen helfen oder es werden Scheinursachen beseitigt. Zur strategischen Herangehensweise existieren verschiedene Methoden. Dieser Beitrag behandelt den Einsatz von Ursache-Wirkungs-Diagrammen (Fishbone, Ishikawa) sowie den Einsatz der 5Y-Methode (5W).

Die Identifikation der wahren Ursache für ein Problem ist der entscheidende Schritt um ein Problem dauerhaft zu vermeiden und Know-how aufzubauen. Der Einsatz von Ursache-Wirkungs-Diagrammen ist dabei eine Methode, die als sehr bewährt gilt.

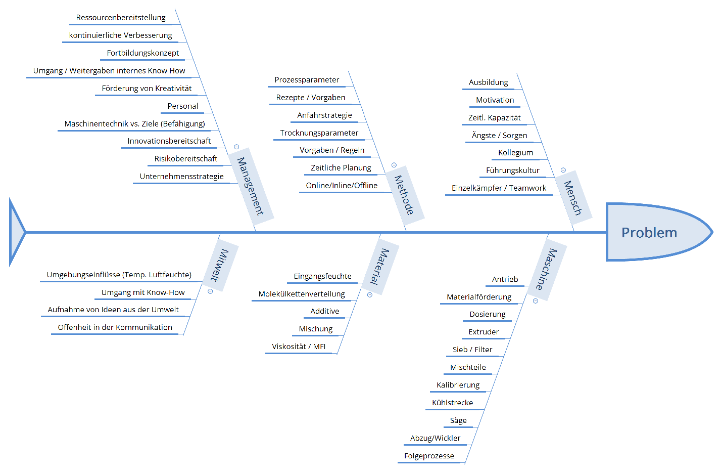
In einem Ursache-Wirkungs-Diagramm – oder auch Fischgrätendiagramm – wird das Problem in den “Kopf des Fisches” geschrieben. Anschließend werden alle erdenklichen Ursachen, die zum Problem beigetragen haben könnten als Fischgräten an den Kopf gezeichnet. Die unterschiedlichen Ursachen werden dabei kategorisiert und geordnet. Als Ordnungsstruktur hat sich die 6M Methode bewährt. Dabei werden die Probleme in die 6 mit “M” beginnenden Kategorien: Mensch, Methode, Maschine, Material, Management, Mitwelt eingeteilt. Eine fehlende Mitarbeiterqualifikation die zu einem Profilabriss geführt hat, wäre somit in den Kategorien Mensch (fehlendes Know-how) sowie in der Kategorie Management (unzureichende Fortbildungsplanung) verursacht worden.

Zur Ermittlung der möglichen Fehlerursachen hat sich die Zusammenarbeit im Team als die beste Möglichkeit herausgestellt. Dazu empfehlen wir eine heterogene Zusammensetzung des Teams (Cooperative Engineering), also die Beteiligung von Fachleuten aus unterschiedlichen Bereichen (z.b. Management, Betriebsleitung, Schichtführer, Anlagenbediener, Instandhaltung, Elektrik oder in einem anderen Fall Konstruktion, Entwicklung, Vertrieb, Einkauf). Nur durch die Einbeziehung von unterschiedlichen Personen wird ein objektiver Blick auf das Problem wahrscheinlich und es können Themen berücksichtigt werden, die einem Betriebsleiter vielleicht völlig verborgen sind. Dabei empfiehlt sich die Erstellung des Diagrammes mit computergestützten Methoden, da somit eine nahezu beliebige Erweiterung des Diagrammes möglich wird, ohne dass permanent neue Bläter angeklebt oder die Zeichnung auf dem White-Board von vorne begonnen werden muss.

(Hinweis: Die Fishbone Diagramme in diesem Beitrag und die Ergänzungen in unserem kostenlosen Downloadbereich sind mit der Software XMind erstellt. XMind ist in einer kostenlosen Variante erhältlich und bietet viele wichtige Funktionen zur Erstellung von Fishbone Diagrammen, Organigrammen und Brainstorming-Modellen in einfacher und intuitiver Bedienung.)

Die erstellten Diagramme stellen eine Art Wissensdatenbank des Unternehmens dar und beinhalten viele wichtige Ideen und Zusammenhänge. Aus diesem Grund sollten die Diagramme gespeichert und kontinuierlich weiterentwickelt werden. Letzendlich ist ein einmal erstelltes Fischgrätendiagramm eine wichtige Datenbank an Informationen und kann – je detaillierter diese wird – zu einem Werkzeug zur Lösung von beliebigsten Problemen herangezogen werden.

Ergänzung der Ursache-Wirkungs-Analyse um die 5Y-Methode

In einem zweiten Schritt hat sich die Ergänzung der Ursachenanalyse um die 5Y Methode sehr bewährt. Damit kann sichergestellt werden, dass keine Scheinursachen beseitigt werden, sondern tatsächlich die wahren Problemursachen behoben werden.

Die 5Y Methode erläuteren wir Ihnen in einem Folgebeitrag.

Fordern Sie hier den Zugang zu unserem kostenlosen und unverbindlichen Downloadbereich an und laden Sie sich unsere Fischgrätendiagramme zu wichtigen Extrusionsthemen herunter.

[:en]

Identifying the “real” cause of a problem is usually the most important step if a sustainable solution is to be achieved. Often fundamental mistakes are made in this area and either “workarounds” are developed which merely help to avoid the problem or fake causes are eliminated. Various methods exist for the strategic approach. This paper deals with the use of cause and effect diagrams (Fishbone, Ishikawa) and the use of the 5Y method (5W).

Identifying the real cause of a problem is the decisive step in permanently avoiding a problem and building up know-how. The cause of cause-effect diagrams is a proven method.

In a cause-effect diagram – or fishbone diagram – the problem is written in the “head of the fish”. All conceivable causes that could have contributed to the problem are drawn on the head as fishbones. The different causes are categorized and sorted. The 6M method has proven itself as an easy to use order structure. The problems are divided into the 6 categories beginning with “M”: manpower, method, machinery, management/measurement, material, mother-nature.

A lack of employee qualification that led to a low quality production would therefore have been caused in the categories of people (lack of know-how) and in the category of management (inadequate advanced training planning).

Teamwork has proven to be the best way to determine the possible causes of errors. We recommend a heterogeneous composition of the team (cooperative engineering), i.e. the participation of experts from different areas (e.g. management, operations management, shift supervisors, plant operators, maintenance, electrics or in another case: design, development, sales, purchasing). Only by involving different people an objective view of the problem is possible and issues that may be (e.g.) completely hidden to a business manager can be taken into account by an shift supervisor. It is recommended to create the diagram with computer-aided methods, as this allows almost any extension of the diagram without having permanently affix new sheets or start the drawing on the white board from the beginning.

(Note: The Fishbone diagrams in this article and the additions in our free download area are created with the software XMind. XMind is available in a free version and offers many important functions for creating fishbone diagrams, organization charts and brainstorming models in simple and intuitive operation.)

The created diagrams represent a kind of knowledge database of the company and contain many important ideas and interrelationships. For this reason, the diagrams should be saved and continuously developed. Ultimately, once a fishbone diagram is created, it is an important database of information and – the more detailed it becomes – the more it can be used as a tool to solve new problems.

Addition of the 5Y method to the cause – effect analysis

In a second step, the addition of the 5Y method to the cause analysis has proved very successful. This ensures that no fake causes are eliminated, but that the real causes of the problem are actually eliminated.

We explain the 5Y method in a follow-up article.

If you would like to be kept informed about updates and new articles on this page, you can register for our newsletter and you will also recieve access to our free download area.[:]

Leave a Reply

Your email address will not be published. Required fields are marked *