[:de] Bei der Extrusion ist die Temperaturverteilung im Inneren des Produktes ein sehr relevanter Wert, dessen Kenntnis zum Verständnis einer Vielzahl an Effekten oder Problemen beitragen kann. Die Innentemperatur eines extrudierten Produktes zu messen ist jedoch in den meisten Fällen schwierig, da es in einem kontinuierlichen Prozess wie der Extrusion (mit zum Teil sehr großen […]
[:de]Industrie 4.0 in der Extrusion – Was bedeutet es und was bringt es wirklich?[:en]Industry 4.0 in extrusion – What does it mean and what is the benefit?[:]
[:de] Der Begriff Industrie 4.0 oder Smart Factory ist in aller Munde. Aber was versteckt sich hinter diesem Begriff und was bedeutet es für die Branche der Kunststoffverarbeitung? Welche Chancen und welche Möglichkeiten entstehen daraus und welche Risiken birgt dieser “Trend”? Die industrielle Revolution beginnt mit dem Einsatz von hand- oder wasserangetriebenen Maschinen (Industrie 1.0) […]
[:en]Plastics – Basics and Introduction[:de]Kunststoffe – Grundlagen in kompakter Form[:]
[:en] Plastics – material of the 21st century Plastics belong to the group of polymers. A polymer is an organic material and consists for the most part of carbon and hydrogen. Polymers are big molecules that have the shape of a chain (chain molecule) in which a great many identical subunits (the monomers) repeat themselves. […]
[:de]Ursachen für Bogenlauf und wie Sie ihn vermeiden[:en]Reasons for profile curvature and how to avoid it[:]
[:de] Bei unterschiedlichen Extrusionsverfahren stellt der Bogenlauf (oder auch Säbelligkeit, Katana-Effekt, etc.) ein großes Qualitätsproblem dar und ist oft nur schwierig in den Griff zu bekommen. Die Ursache von Bogenlauf liegt fast immer in einer inhomogenen thermischen Situation des Produktes während der Abkühlung und kann häufig durch eine Anpassung der Abkühlbedingungen stark verringert oder vollständig […]
[:de]Überblick über die wichtigsten Additive und Füllstoffe für Polymere[:en]Overview of the most important additives and fillers for polymers[:]
[:de] Bei der Verarbeitung von Kunststoffen bieten Additive die Möglichkeit, die Eigenschaften von Polymeren zu verändern und einer entsprechenden Aufgabe anzupassen. Dabei wird unterschieden in Additive die einen Einfluss auf die Verarbeitbarkeit des Kunststoffes haben und Additive die auf die Produkteigenschaften haben. Im Folgenden sind häufig eingesetzte Additive aufgeführt. Gleichzeitig wird kurzgefasst der Nutzen des […]
[:de]13 Wege die Kosten für die Druckluftbereitstellung dauerhaft zu senken[:en]13 ways to permanently reduce compressed air supply costs[:]
[:de] Druckluft – teuerste Energiequelle in der Produktion Die Erzeugung von Druckluft ist kostenintensiv und weist aufgrund hoher Umwandlungsverluste (Abwärmeerzeugung durch die Kompression) nur einen vergleichsweise geringen Wirkungsgrad auf. Dennoch hat sich der Einsatz von Druckluft in industriellen Anwendungen bis heute gehalten, bzw. ist nach wie vor ein wachsender Markt – auch wenn der Einsatz […]
[:de]10 mögliche Ursache für Bartbildung am Düsenaustritt und Lösungsansätze[:en]10 possible causes for die drool and solution approaches[:]
[:de] Die Bartbildung ist bei der Extrusion ein häufig auftretendes Problem deren Entstehung bis heute noch nicht eindeutig erklärt werden kann. Als Bartbildung bezeichnet man Ablagerungen im Bereich des Düsenaustrittes, die zunächst als leichte Verschmutzung wahrgenommen werden, sich dann aber immer weiter aufbauen können. Je größer der Bart an der Düse wird, desto höher wird […]
[:de]Wie sich Rohrendeneinfall vermeiden lässt ohne zu tempern – Teil 2[:en]How to avoid collapsing of pipe ends – part 2[:]
[:de] Rohrendeneinfall ist eines der häufigsten Probleme bei der Extrusion von Rohren und tritt insbesondere dann auf, wenn auf den Produktionslinien hohe Produktionsgeschwindigkeiten angefahren werden. Die Gründe für die geometrische Formänderung sind Eigenspannungen. Die Reduktion des Problems ist oft mit einfachen Mitteln möglich. Hier gelangen Sie zum ersten Teil dieses Beitrages. Zur Vermeidung von Rohrendeneinfall […]
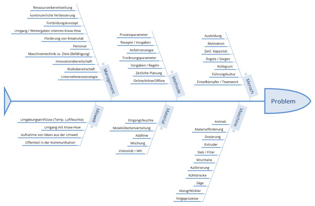
[:de]Wie Sie wahre Problemursachen identifizieren und sich kontuinierlich weiterentwickeln[:en]How to identify real causes of production problems[:]
[:de] Die Identifikation der Ursache für ein Problem ist in aller Regel der wichtigste Schritt, wenn eine nachhaltige Problemlösung erreicht werden soll. Oft werden hier in diesem Bereich fundamentale Fehler begangen und es werden entweder “Workarounds” entwickelt, die lediglich das Problem umgehen helfen oder es werden Scheinursachen beseitigt. Zur strategischen Herangehensweise existieren verschiedene Methoden. Dieser […]
[:de]Wie sich Rohrendeneinfall vermeiden lässt ohne zu tempern[:en]How to avoid the collapsing of pipe ends without annealing – part 1[:]
[:de] Rohrendeneinfall ist eines der häufigsten Probleme bei der Extrusion von Rohren und tritt insbesondere dann auf, wenn auf den Produktionslinien hohe Produktionsgeschwindigkeiten angefahren werden. Die Gründe für die geometrische Formänderung sind Eigenspannungen. Die Reduktion des Problems ist oft mit einfachen Mitteln möglich. Als Rohrendeneinfall bezeichnet man die Verringerung des Aussen- und Innendurchmessers eines Rohres […]









